Documentation Index
Fetch the complete documentation index at: https://docs.polygon.technology/llms.txt
Use this file to discover all available pages before exploring further.
Overview
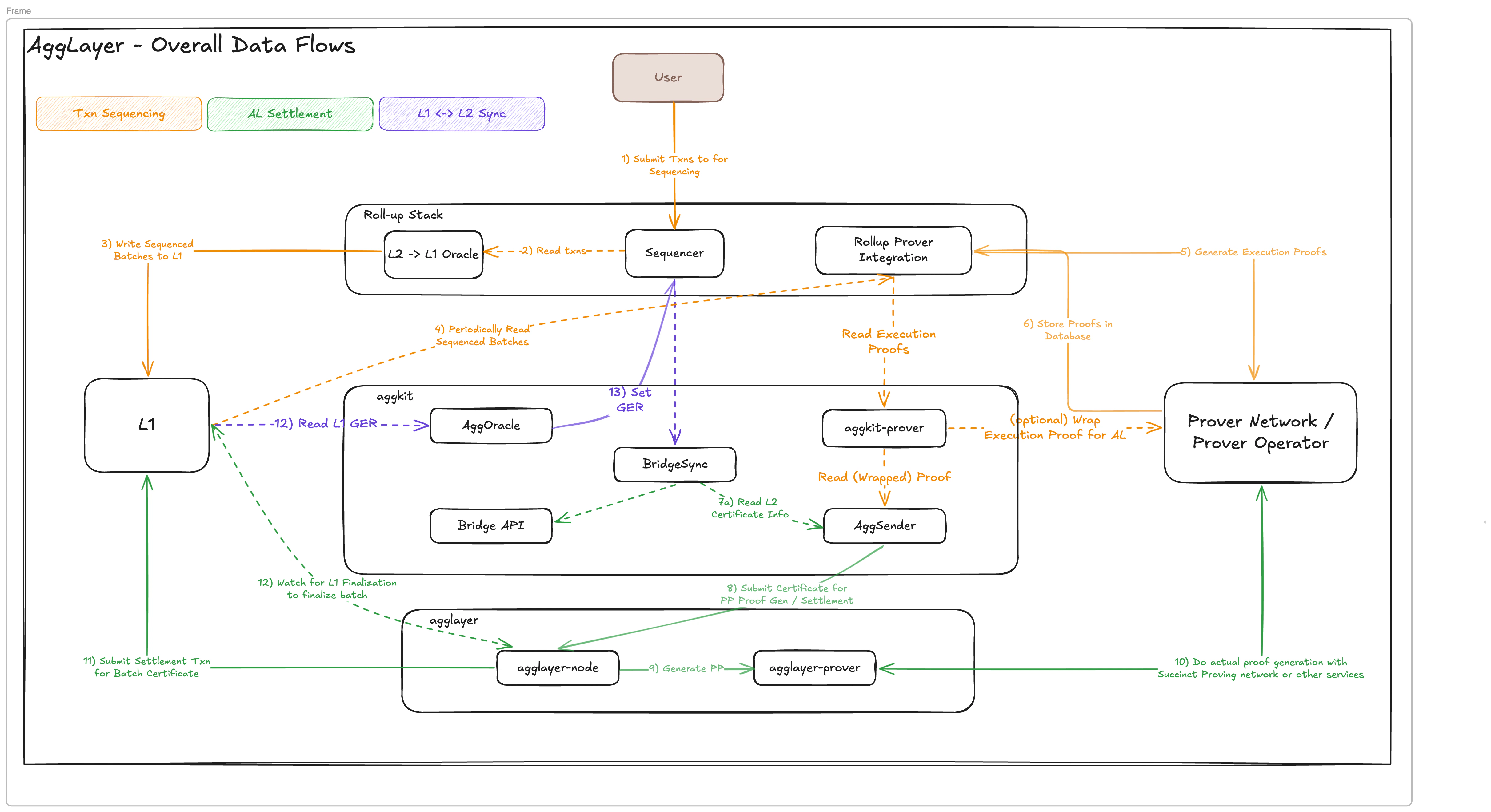
Agglayer provides a cross-chain interoperability framework built around four main components: the Agglayer node, the Pessimistic Proof, the Unified Bridge, and the State Transition Proof. Together they enable secure, verifiable cross-chain transactions between heterogeneous blockchain networks.High-Level Architecture

Core Components
1. Agglayer Node
The Agglayer Node is a Rust-based service responsible for processing and verifying zero-knowledge (ZK) proofs from chains connected to the Agglayer. Key Functions:- Zero-knowledge proof verification: The node receives and verifies cryptographic proofs from connected chains before sending them to L1
- Certificate management: Handles certificates that attest to the state transitions of connected chains
- Orchestration of epochs: Manages state updates in a structured manner through epochs
2. Pessimistic Proof
The pessimistic proof mechanism ensures that any withdrawal claims made to the Agglayer are backed by legitimate deposits in the Unified Bridge. It uses a novel zero-knowledge proof system implemented in Rust, leveraging the SP1 zkVM and the Plonky3 proving system. Key Functions:- Security validation: Ensures that each chain connected to the Agglayer remains as secure as if it were operating independently
- State consistency: Provides a complete view of all token and message transfers occurring across the Agglayer
- Fraud prevention: Prevents chains from withdrawing more assets than they have legitimately received
3. Unified Bridge
The unified bridge is responsible for maintaining the data structures related to chain states, cross-chain transactions, and the Agglayer’s Global Exit Root, ensuring cross-chain transactions are indeed finalized on the L1 before they can be claimed. Key Functions:- Cross-chain asset transfers: Allows users to bridge assets between different chains
- Message passing: Enables contract-to-contract interactions across chains
- State management and accounting: Maintains Merkle proofs that ensure transactions are finalized before being processed on the destination chain
4. State Transition Proof
The State Transition Proof is a two-layer verification system that validates both individual chain operations and cross-chain transfers before Agglayer accepts a state update. How it works: State Transition Proof (Validity Proof): This layer verifies that each chain’s internal state transitions are valid. Every operation within the chain is verified against the chain’s execution rules, and the chain’s resulting state must be consistent. Additional verification types can be added in the future without changing Agglayer’s external interface. Cross-Chain Verification (Aggchain Proof and Pessimistic Proof): This layer verifies that cross-chain operations, such as asset transfers between chains, are valid. It ensures that when assets move between chains, operations are atomic and secure. Key Functions:- End-to-end security: A transaction is finalized only when both its internal validity proof and its cross-chain proof are accepted
- Atomic cross-chain execution: Guarantees that assets and messages move between chains in a single, indivisible step
- Modular extensibility: New proof mechanisms (optimistic, fraud, etc.) can be integrated without altering Agglayer’s external interface