Upgrade process
For the sake of securing the Polygon zkEVM, which is still in its Beta version, it is best to catch and prevent any possible vulnerabilities now than later. Alt
For the sake of securing the Polygon zkEVM, which is still in its Beta version, it is best to catch and prevent any possible vulnerabilities now than later.
Although Upgradeability is not a permanent feature of the Polygon zkEVM but only a part of the so-called Training Wheels, this document acts as a note on the process followed when upgrading.
Upgrades on the Polygon zkEVM typically affect the following contracts:
- PolygonZkEVM.sol (Consensus Contract)
- PolygonZkEVMGlobalExitRoot.sol
- PolygonZkEVMBridge.sol (Bridge Contract)
A typical upgrade can only change the logic but not the state of the network. For instance, an upgrade affecting the zkEVM's Consensus Contract (or PolygonZkEVM.sol) could be changing the old verifier contract to a new one. In this case, the logic changes from pointing to the old verifier contract to the new one, leaving the state intact.
Security parameters
The security measures taken by the zkEVM team for an upgrade are on par with Ethereum's security standards as they involve the deployment of;
- An Admin Multisig Contract to avoid having one account controlling upgrades,
- A Timelock Contract to give users sufficient time delay to withdraw before execution, and
- A Transparent Upgradeable Proxy, from OpenZeppelin's libraries of audited and battle-tested contracts.
Process overview
As the need arises, and while Upgradeability is still permissible, a proposal for an upgrade can be made.
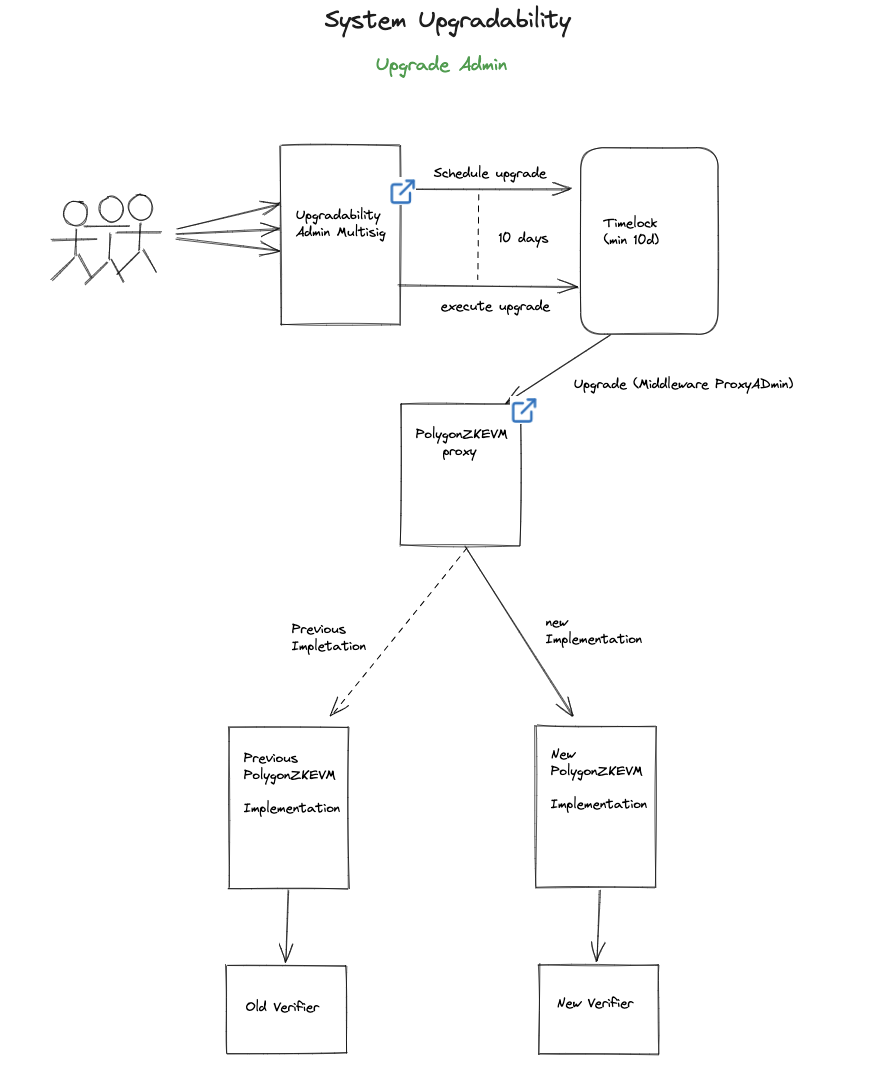
Before being sent to the Timelock Contract, the proposal needs to be signed by 2 out of 3 eligible signatories via the Admin Multisig Contract.
Once the conditions of the Admin Multisig Contract are satisfied, including a minimum of two signatures having been attached, scheduling of the proposed upgrade can be made with the Timelock Contract.
The time delay set for a zkEVM's upgrade is 10 days, after which the Admin triggers the Timelock Contract to execute the upgrade. This means the upgrade gets submitted to the L1 as a normal transaction.
In line with Transparent Upgradaeable Proxies, this ensures that the state of the zkEVM remains intact while the logic gets changed.
Following the above example of an upgrade on the Consensus Contract, the below depicts the process flow of a Polygon zkEVM upgrade.

Benefits for users
Firstly, the zkEVM team is committed to securing the system for the sake of protecting users' funds. As a result, any perceived threat to security, whether big or small, needs to be nipped in the bud.
Secondly, most upgrades often include optimizations, bug fixing, or a more accurate formula for effective gas pricing. This subsequently means fair and less transaction costs overall.
Polygon's governance position
Polygon is committed to aligning itself with Ethereum's norms and values regarding L2 Governance.
For more details on Polygon's stance and plans on Governance, please refer to The 3 Pillars of Polygon Governance post in the community forum. The first pillar can be found here and the second one here.
You can follow our updates on Governance here.
Last updated on
Protocol upgradability
It is inevitable for the current version of the Polygon zkEVM to go through updates and some upgrades, as it gets tested by both the community of Polygon develo
Security council
In addition to the previously mentioned governance issues and security measures, one more component was essential, especially to a young zk-rollup such as the P