Overview
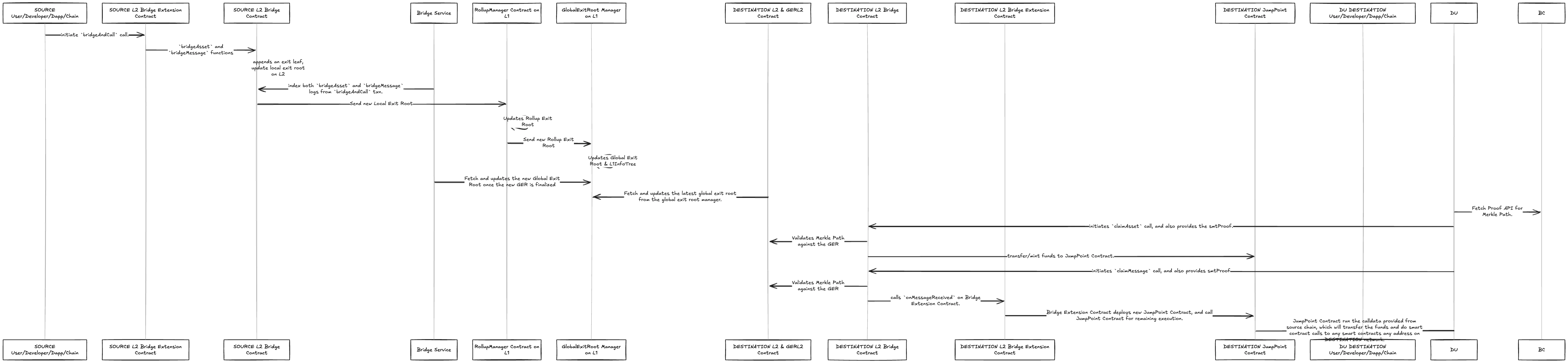
Bridge-and-Call is a feature of the Unified Bridge that combines asset transfer and smart contract execution on the destination chain into a single operation. Rather than requiring separate bridge and contract interaction transactions, Bridge-and-Call handles both atomically. It is different from Bridge Message, where Bridge Message requires the destination address to be a smart contract that implemented theIBridgeMessageReceiver.sol interface. Whereas for Bridge-and-Call, it itself is the contract that has implemented the interface, and it will be able to execute any functions on any smart contract in the destination network.

Key Differences from Bridge Message
| Feature | Bridge Message | Bridge-and-Call |
|---|---|---|
| Destination Contract | Must implement IBridgeMessageReceiver | Can call any contract |
| Execution | Contract handles message reception | JumpPoint contract executes calls |
| Flexibility | Limited to specific interface | Full contract call flexibility |
| Use Case | Simple message passing | Complex cross-chain operations |
Core Components
BridgeExtension.sol
The main contract that handles Bridge-and-Call operations on both source and destination chains. Key Functions:bridgeAndCall(): Initiates asset transfer with contract callonMessageReceived(): Handles incoming Bridge-and-Call messages
JumpPoint.sol
A temporary contract that executes the actual function calls on the destination chain. Key Features:- Temporary Contract: Created for each Bridge-and-Call operation
- Asset Handling: Receives and manages transferred assets
- Function Execution: Executes calls on target contracts
- Fallback Handling: Manages failed executions
Bridge-and-Call Function
ThebridgeAndCall function initiates both asset transfer and contract execution.
Function Signature
Parameters
token: Token contract address to transfer (0x0 for native gas token)amount: Amount of tokens to transferdestinationNetwork: Network ID of the destination chaincallAddress: Contract address to call on destination chainfallbackAddress: Address to receive assets if execution failscallData: Encoded function call dataforceUpdateGlobalExitRoot: Whether to update GER immediately
Process Steps
- Token Preparation: Handle different token types (native, WETH, ERC20)
- Asset Bridging: Call
bridgeAssetto transfer tokens - Message Bridging: Call
bridgeMessagewith encoded call data - Event Emission: Emit events for both operations
Token Preparation Logic
Native Gas Token
WETH
ERC20 Tokens
Message Reception
TheonMessageReceived function handles incoming Bridge-and-Call messages on the destination chain.
Function Signature
Parameters
originAddress: BridgeExtension address on source chainoriginNetwork: Network ID of source chaindata: Encoded call data containing:dependsOnIndex: Index of the asset bridge transactioncallAddress: Contract to call on destinationfallbackAddress: Fallback address for failed executionsassetOriginalNetwork: Original network of the assetassetOriginalAddress: Original address of the assetcallData: Function call data
Process Steps
- Access Control: Verify caller is bridge contract and origin is valid
- Data Decoding: Decode the message data
- Asset Verification: Check if asset bridge transaction is claimed
- JumpPoint Creation: Deploy JumpPoint contract with call parameters
- Asset Transfer: Transfer assets to JumpPoint contract
- Function Execution: Execute the call on target contract
JumpPoint Contract
The JumpPoint contract is a temporary contract that handles the actual execution on the destination chain.Constructor
Execution Process
- Asset Detection: Identify the type of transferred asset
- Asset Transfer: Transfer asset to target contract
- Function Call: Execute the specified function call
- Fallback Handling: Handle failed executions by transferring to fallback address