Documentation Index
Fetch the complete documentation index at: https://docs.polygon.technology/llms.txt
Use this file to discover all available pages before exploring further.
Overview
Traditional blockchain architecture assumes you’re dealing with a single network. In the Agglayer ecosystem, you’re dealing with multiple sovereign chains that each have their own block times, execution environments, and state management. AggKit provides the synchronization layer that keeps all of them coordinated.The Three-Tier Architecture
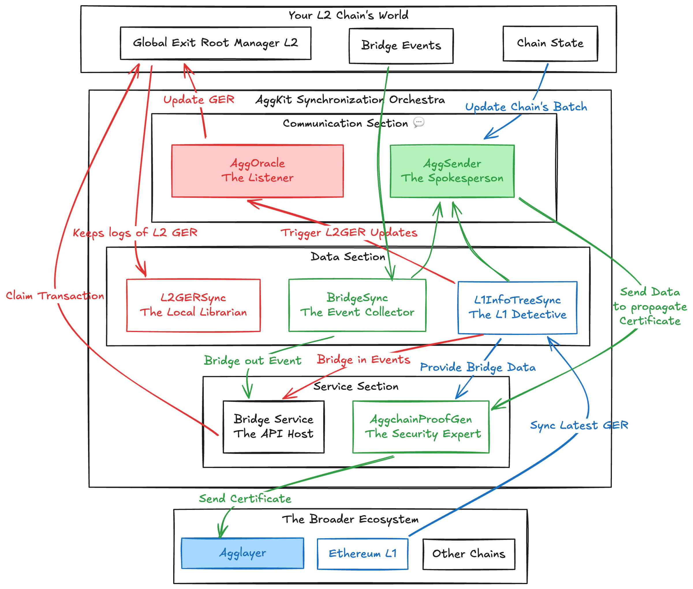
AggKit’s architecture has three distinct tiers, each with a specific purpose:Tier 1: Your Chain’s Domain
At the foundation, you have your L2 chain doing what it does best – processing transactions, executing smart contracts, maintaining state. This is your domain, where you have full sovereignty and control. When users perform bridge operations on your chain, several things happen simultaneously: bridge contracts emit events, state gets updated, and your chain needs to communicate these changes to the broader ecosystem. This is where AggKit steps in.Tier 2: The AggKit Synchronization Layer
In the middle tier, AggKit components work together to maintain synchronization. Each component has a specialized role:
Tier 3: The Unified Ecosystem
At the top tier, you have the broader Agglayer ecosystem – Agglayer itself, Ethereum L1, and all the other chains connected to the network. This is where the global state lives, where final settlement happens, and where the unified liquidity that makes everything possible is maintained.Data Flow Architecture
AggKit handles two directions of communication that keep chain state synchronized with Agglayer:Upward Flow: L2 → Agglayer
Purpose: Submits L2 state transitions to Agglayer for validation and proof generation. Components Involved:- BridgeSync: Captures bridge events from L2 contracts
- L1InfoTreeSync: Provides L1 verification data and Merkle proofs
- AggSender: Packages data into signed certificates and submits to Agglayer
Downward Flow: Agglayer → L2
Purpose: Propagates global state updates from Agglayer/L1 to L2 chains for claim verification. Components Involved:- L1InfoTreeSync: Monitors L1 for Global Exit Root updates
- AggOracle: Propagates GER updates to L2 contracts (with v0.3.5 committee security)
- L2GERSync: Indexes and manages GER state locally on L2